[無料ダウンロード! √] インテリアプランナー 参考書 939043-インテリアプランナー 参考書 おすすめ
インテリアプランナー参考書には、様々なものがあります。 中古のインテリアプランナー参考書というのも、ひとつの手だと思います。 そういう場合は、諦めないでネットでインテリアプランナー参考書を購入しま しょう。インテリアプランナー試験対策書籍 インテリアプランナー試験学科全問題と解説 平成27年版<平成22年~26年5ヶ年間> (株)ハウジングエージェンシー出版局刊Amazonで公益財団法人建築技術教育普及センター, 一般社団法人日本インテリアプランナー協会のインテリアプランナーガイドブック 学科試験編。アマゾンならポイント還元本が多数。公益財団法人建築技術教育普及センター, 一般社団法人日本インテリアプランナー協会作品ほか、お急ぎ便対象
インテリアプランナー試験学科全問題と解説 平成26年版 インテリア資格関連問題集 参考書専門ブックショップ Lic Book
インテリアプランナー 参考書 おすすめ
インテリアプランナー 参考書 おすすめ-1.インテリアプランナー制度発足から、ip協会設立、現在までの歴史 そもそもインテリアプランナーって 何? 「インテリアの企画・設計・工事監理を行う専門家で、国土交通省所管の公益財団法人建築技術普及センターが認定するインテリアプランナー資格者のことです。監修者:(一社)日本インテリアプランナー協会 発行所:新日本法規出版株式会社 定 価:本体3,300円+税(会員2,640円+税) 体 裁:、134頁 発 行



組織概要 静岡県インテリアプランナー協会
建築・工事系の資格 ガス主任技術者 資格の概要、受験資格 試験参考書、関連書籍 危険物取扱者 資格の概要、受験資格 試験参考書、関連書籍 建築コンクリートブロック工事士 資格の概要、受験資格Amazonで一般社団法人 日本インテリアプランナー協会, 一般社団法人 インテリアプランナー協会の〔改訂版〕インテリアプランナー ガイドブック 学科試験編。アマゾンならポイント還元本が多数。一般社団法人 日本インテリアプランナー協会, 一般社団法人 インテリアプランナー協会作品ほか参考書ランキング ら行 わ行 英数字 アロマテラピー検定 い の資格試験 ・ 資格試験支援ツール 医師国家試験 インテリアプランナー 参考書ランキング ・ 医療系・福祉系 イタリア語検定 インテリアコーディネーター
令和3年度インテリアプランナー試験 受験総合案内書 インテリアプランナー資格制度について インテリアプランナー資格制度は、建築物のインテリアの設計及び工事監理並びにこれらに附帯する業務(以下「インテリア 設計等」という。



資格アレコレ インテリアプランナー資格試験 お知らせ 建築 インテリア 住宅業界の求人情報サイト



インテリアプランナー試験一発合格のきめて 感想 レビュー 読書メーター



インテリアプランナーガイドブック 設計製図試験編の通販 By Jamiko S Shop ラクマ



Amazon Co Jp インテリアプランナー



インテリアプランナー資格試験の試験日 試験内容と合格率



インテリアプランナー問題集 インテリアプランナー研究会 本 通販 Amazon



日本インテリア設計士協会 検定試験



改訂版 インテリアプランナーガイドブック 学科試験編 官報 政府刊行物 法律 経済専門書店 政府刊行物サービスステーション 株式会社かんぽう



インテリアプランナー試験学科全問題と解説 平成26年版 インテリア資格関連問題集 参考書専門ブックショップ Lic Book



レビュー インテリアプランナーガイドブック 学科試験編 資格hacker



インテリアプランナー試験 学科試験問題集 By Koji Kuma



Jipa History 現在までの歴史 日本インテリアプランナー協会



メルカリ インテリアプランナー講習テキスト 参考書 2 300 中古や未使用のフリマ



日本インテリアプランナー協会 Japan Federation Of Interior Planner S Association



暮らしにいろどりを インテリアコーディネーター 鷹羽 朝澄さんインタビュー 北海道 未来のしごとの参考書



インテリアプランナー問題集 インテリアプランナー研究会 本 通販 Amazon



改訂版 インテリアプランナー ガイドブック 学科試験編 一般社団法人 日本インテリアプランナー協会 一般社団法人 インテリアプランナー協会 本 通販 Amazon



メルカリ インテリアプランナー講習テキスト 参考書 2 300 中古や未使用のフリマ



インテリアプランナー製図試験にて 多目的トイレの解答に疑問を感じる Yahoo 知恵袋



インテリアプランナー試験学科全問題と解説 平成16年 年5ヶ年間 インテリア資格関連問題集 参考書専門ブックショップ Lic Book



インテリアプランナー 資格 検定ラボ



日本インテリア設計士協会 検定試験



インテリアプランナー 設計製図対策講座の資料販売開始のお知らせ インテリアコーディネータースクール スタッフ日記



1



楽天市場 インテリアプランナー 本 雑誌 コミック の通販



インテリアプランナー試験 学科試験問題集 By Koji Kuma



改訂版 インテリアプランナー ガイドブック 学科試験編 Heiman 通販 Yahoo ショッピング



メルカリ インテリアプランナー講習テキスト 参考書 2 300 中古や未使用のフリマ



改訂版 インテリアプランナー ガイドブック 学科試験編 一般社団法人 日本インテリアプランナー協会 一般社団法人 インテリアプランナー協会 本 通販 Amazon



インテリアプランナーに向いている人 適性と必要な資格 将来性までご紹介 工学の今とこれから



1



インテリアプランナーガイドブック購入方法について 日本インテリアプランナー協会



インテリアプランナー



インテリアプランナー試験 学科試験問題集 By Koji Kuma



インテリアプランナー資格試験の合否通知 くらすみか



組織概要 静岡県インテリアプランナー協会



2



合格 インテリアプランナー試験のおすすめ参考書 テキスト 独学勉強法 対策 資格hacker



2



インテリアプランナー ガイドブック の通販 By ポンポコ商事 ラクマ



1



登録資格 Jipat 東京インテリアプランナー協会



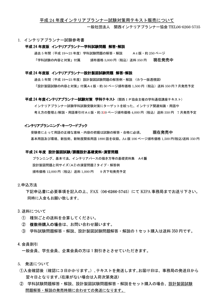
平成 24 年度インテリアプランナー試験対策用テキスト販売について



インテリアブログ インテリアプランナー 参考書



Kipa Or Jp



独学でインテリアプランナー試験に合格できる インテリアプランナーの仕事 なり方 年収 資格を解説 キャリアガーデン



App Store 上的 インテリアプランナー試験 学科試験問題集



インテリアプランナー試験学科全問題と解説 平成26年版 インテリア資格関連問題集 参考書専門ブックショップ Lic Book



インテリアプランナー設計製図試験 参考施設見学会開催 Jipat 東京インテリアプランナー協会



インテリアプランナー 設計製図対策講座の資料販売開始のお知らせ インテリアコーディネータースクール スタッフ日記



シゴトを知ろう インテリアプランナー 編 進路のミカタニュース



インテリアプランナー試験学科全問題と解説 平成26年版 インテリア資格関連問題集 参考書専門ブックショップ Lic Book



インテリアコーディネーターは独学で受かる 勉強法からおすすめ参考書まで解説 資格times



改訂版 インテリアプランナー ガイドブック 学科試験編 商品を探す 新日本法規webサイト



畿央の学びと研究インテリアプランナー 在学中での初合格 人間環境デザイン学科 人間環境デザイン学科 Kio Smile Blog



インテリアプランナーとインテリアコーディネーター No Architecture No Life



インテリプランナー登録証が届きました くらすみか



インテリアプランナーの独学勉強法 試験対策 テキスト紹介 勉強時間など 資格勉強の広場 21年度最新



合格者が選んだインテリアコーディネーター試験の勉強法 教材 道具とは オンスク Jp



インテリアコーディネーター 過去問題集の音声ダウンロードをご利用ください インテリアコーディネータースクール スタッフ日記



インテリアプランナー試験学科全問題と解説平成25年版 平成年 24年5ヶ年間 インテリア資格関連問題集 参考書専門ブックショップ Lic Book



Mbx8qy009b28lm



そろそろ来年 毎日が新鮮 ちょっと変わった日めくりカレンダーまとめ インテリアまとめ インテリアプランナー 参考書 インテリアブログ



メルカリ インテリアプランナー講習テキスト 参考書 2 300 中古や未使用のフリマ



改訂版 インテリアプランナー ガイドブック 学科試験編 一般社団法人 日本インテリアプランナー協会 一般社団法人 インテリアプランナー協会 本 通販 Amazon



インテリアプランナー や新たに設けられる アソシエイト インテリアプランナー の試験合格のための学習参考書 改訂版 インテリアプランナー ガイドブック 学科試験編 を3月19日 木 発行 新日本法規出版株式会社 プレスリリース配信代行サービス ドリーム



インテリアプランナー試験問題と解説 平成14年版 過去問題 メルカリ



インテリアプランナーの資格について 業界ごとの求人特性 お役立ち情報 求人情報なら フロム エー キャリア



一級建築士を取得すると 取りやすくなる資格 オススメ4選



インテリアプランナー問題集 インテリアプランナー研究会 本 通販 Amazon



インテリアコーディネーターは独学で受かる 勉強法からおすすめ参考書まで解説 資格times



合格 インテリアプランナー試験のおすすめ参考書 テキスト 独学勉強法 対策 資格hacker



インテリアプランナー 公式参考書の通販 By Poketto S Shop ラクマ



Zv4a0 Awh Irrm



インテリア 建築パースコース インテリアプランナー資格対策 日本インテリア総合研究所 インテリアコーディネーター インテリアデザイナースクール 名古屋校 名古屋駅周辺 グッドスクール



メルカリ インテリアプランナー講習テキスト 参考書 2 300 中古や未使用のフリマ



インテリアプランナー試験 学科試験問題集 By Koji Kuma



インテリアプランナー ガイドブック の通販 By ポンポコ商事 ラクマ



Ip試験合格対策テキスト のご案内 一般社団法人 関西インテリアプランナー協会 Facebook



合格 インテリアプランナー試験のおすすめ参考書 テキスト 独学勉強法 対策 資格hacker



インテリアコーディネーターは独学で受かる 勉強法からおすすめ参考書まで解説 資格times



合格 インテリアプランナー試験のおすすめ参考書 テキスト 独学勉強法 対策 資格hacker



合格 インテリアプランナー試験のおすすめ参考書 テキスト 独学勉強法 対策 資格hacker



インテリアプランナーの合格率からみる難易度 製図の独学は難関 建設資格の年収



楽天市場 インテリアプランナー 本 雑誌 コミック の通販



Mbx8qy009b28lm



リフォームブックス インテリアプランナー合格対策講座



インテリアプランナー 公式参考書の通販 By Poketto S Shop ラクマ



リフォームブックス インテリアコーディネーター資格試験 合格必携テキスト B5判352頁



畿央の学びと研究 人間環境デザイン学科 Kio Smile Blog



令和3年度インテリアプランナー試験案内 建築技術教育普及センター



独学でインテリアプランナー試験に合格できる インテリアプランナーの仕事 なり方 年収 資格を解説 キャリアガーデン



インテリアプランナー



受験対策 Jipat 東京インテリアプランナー協会



楽天市場 インテリアプランナー 本 雑誌 コミック の通販



Kipa Or Jp



21年版 インテリアプランナーの仕事内容 なり方 年収 資格などを解説 職業情報サイト キャリアガーデン



インテリアプランナー 公式参考書の通販 By Poketto S Shop ラクマ



インテリアプランナー試験に挑戦 お邪魔します 滝本です



インテリアプランナー試験学科全問題と解説 平成26年版 インテリア資格関連問題集 参考書専門ブックショップ Lic Book



インテリアプランナーの独学勉強法 試験対策 テキスト紹介 勉強時間など 資格勉強の広場 21年度最新



インテリアデザイナー インテリアプランナー インテリアコーディネーター それぞれの資格と仕事内容の違いについて 工学の今とこれから



建築系 おすすめ資格 一級建築士が解説 インテリアプランナー編 初学者のための建築講座 Architecture University



1
コメント
コメントを投稿